装置位置: 云南 开车时间: 2012年3月项目背景:二甲醚装置的粗煤气中含有煤尘等杂质,工艺上采用酚水洗涤杂质,但酚水中也有大量悬浮物。已有的一套洗涤分离塔采...
装置位置: 孟加拉 开车时间: 2014年 项目背景:天然气中含有水蒸气,在温度和压力改变时容易形成水合物,往往造成严重的后果,如堵塞阀门、管道;在CO2或H...
装置位置: 丽水 开车时间: 2013年 项目背景:脱除天然气中的CO2是天然气净化处理中的一个重要部分,醇胺法在目前世界范围内天然气脱碳工艺中居于主导地位。此...
装置位置: 比利时 开车时间: 2014年10月 项目背景:某化肥厂脱碳装置在新建时采用热钾碱法,扩产改造后将热钾碱法改为MDEA法吸收体系中的CO2,改...
装置位置: 徐州 开车时间: 2009-2014年项目背景:江苏中能是国内最大的多晶硅材料生产基地,泽华公司先后负责设计了该用户一期、二期、三期、四期、冷氢化、冷氢...
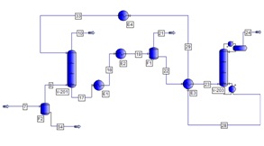
装置位置: 中国 开车时间: 2014年项目背景:某用户一股物料需要脱轻脱重得到产品,普通双塔流程能耗大,投资高,用户希望采用隔板精馏塔降低能耗的同时节省投资...
装置位置: 韩国 开车时间: 1997年9月项目背景:原醋酸脱水塔共设60层常规浮阀塔板。该塔流程特殊,塔底热进料,没有再沸器,塔顶回流量较小且不可调节。为提高醋...
装置位置: 湖南岳阳 开车时间: 2011年8月项目背景:某醋酸丁酯装置,原设计规模1.5万吨/年丁酯产品,用户希望在不改变塔体等主体设备的前提下,只通过更换塔内构...